知贝网
  • 首页
  • 知贝新闻
  • 攻略播客
  • 影视解说
  • 历史图书
  • 手游科技
首页 历史图书
  • 抗击疫情的湿/抗击疫情的最暖心句子文库

    抗击疫情的湿/抗击疫情的最暖心句子文库

    历史图书 •2026-03-16

    抗击新冠疫情的体会与感悟有哪些? 新冠疫情带来的体会主要有生活节奏被打乱、身体受影响、工作方式改变以及引发对未知的思考等,具体如下:生活节奏的紊乱与适应:新冠疫情毫无预兆地降临到海阳这个沿海小城镇,彻...

    抗击疫情的湿
  • 【美霍普金斯大学疫情,霍普金斯今日美国疫情】

    【美霍普金斯大学疫情,霍普金斯今日美国疫情】

    历史图书 •2026-03-16

    约翰斯-霍普金斯大学:美国新冠肺炎确诊病例数突破5000 截至美国东部时间3月17日11时45分(北京时间17日23时45分),美国新冠肺炎确诊病例累计达5068例,死亡85例,确诊病例数突破5000...

    美霍普金斯大学疫情
  • 广西疫情学校开学(2020年广西疫情过后什么时候开学)

    广西疫情学校开学(2020年广西疫情过后什么时候开学)

    历史图书 •2026-03-16

    最新消息!多数省份开学时间公布,你家孩子确定开学了吗? 近来多数省份已基本确定3月开学,但具体日期因地区而异,部分省份已明确初高三开学时间,湖北、北京未定,广东、安徽等地继续网课。青海中小学:2026...

    广西疫情学校开学
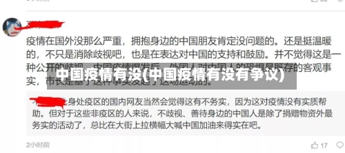
  • 中国疫情有没(中国疫情有没有争议)

    中国疫情有没(中国疫情有没有争议)

    历史图书 •2026-03-16

    中国疫情总共不在了多少人? 这一数字反映了疫情三年间全球范围内的直接死亡影响。值得注意的是,2022年12月25日世卫公布的三年疫情死亡人数为6,584,104人,而2025年的数据较此前增长了约50...

    中国疫情有没
  • 【济南遥墙疫情,济南遥墙确诊】

    【济南遥墙疫情,济南遥墙确诊】

    历史图书 •2026-03-16

    济南遥墙区去哪个方舱隔离 山东世界会展中心方舱。济南疫情防疫政策显示,遥墙区去山东世界会展中心方舱隔离。济南,别称泉城,是山东省省会、副省级市、济南都市圈核心城市,国务院批复确定的环渤海地区南翼的中心...

    济南遥墙疫情
  • 南通市区疫情/南通疫情分布

    南通市区疫情/南通疫情分布

    历史图书 •2026-03-16

    南通有疫情了吗 〖壹〗、近来江苏南通没有本土疫情,根据福建省最新的防控措施,江苏南通可以正常进入福建宁德,不需要隔离。但是要提醒,国内本土疫情已经连续4天破百,需要实时关注各地区本土疫情新增。很多城市...

    南通市区疫情
  • 【疫情怎么减免房租,疫情减免房租的红头文件】

    【疫情怎么减免房租,疫情减免房租的红头文件】

    历史图书 •2026-03-16

    疫情期间房租能减免吗 明确疫情中高风险地区所在县级行政区域内的承租者可减免6个月租金,其他地区减免3个月租金。这一政策具有全国性的指导意义,为各地制定具体的房租减免措施提供了借鉴和依据。该政策的出台,...

    疫情怎么减免房租
  • 疫情期间企业公积金(疫情期间公积金缴纳比例)

    疫情期间企业公积金(疫情期间公积金缴纳比例)

    历史图书 •2026-03-16

    常州疫情期间企业缓缴公积金需要什么材料 〖壹〗、在常州疫情期间,企业申请住房公积金缓缴所需的具体材料包括:疫情期间住房公积金比例调整、降比(缓缴)申请表;困难企业申请认定文件,该文件需加盖镇(街道、开...

    疫情期间企业公积金
  • 疫情中那些行动(疫情期间,你所做的行动有哪些?)

    疫情中那些行动(疫情期间,你所做的行动有哪些?)

    历史图书 •2026-03-16

    疫情中,车联网的行动和启示 〖壹〗、疫情中车联网通过物资运输数据统计、提供疫情出行信息等行动助力抗疫,启示未来应构建车联网大数据平台、发展常态化防疫应用及无人化防疫平台。具体内容如下:疫情中车联网的行...

    疫情中那些行动
  • 【李锦记疫情,李锦记回应称产品合格】

    【李锦记疫情,李锦记回应称产品合格】

    历史图书 •2026-03-16

    李锦记股票的市场表现及相关投资分析 〖壹〗、市场表现:稳定上涨:李锦记股票近一年来呈现出较为稳定的上涨趋势。尽管在COVID-19疫情期间股价有所下跌,但随着全球经济逐渐复苏,股价已回升并达到历史新高...

    李锦记疫情
  • 首页
  • 上一页
  • 12
  • 13
  • 14
  • 15
  • 16
  • 17
  • 18
  • 19
  • 20
  • 21
  • 下一页
  • 尾页

最近发表

  • 人们为疫情捐款(为疫情捐款怎么说比较好)
  • 【党员疫情报道,党员疫情报道怎么写】
  • 山东青岛疫情的哥/山东青岛最新疫情爆发原因
  • 疫情乡村摸排/疫情乡村摸排工作总结
  • 战疫情中国精神/战疫情中的中国精神
  • 关于日本和疫情(中国与日本疫情期间的标语)
  • 在这个疫情蔓延/疫情仍在蔓延下一句是什么
  • 【疫情千灯湖,佛山千灯湖解封了吗?】
  • 疫情过后正式开学(疫情过后学校什么时候开学)
  • 疫情对进口影响(疫情对进口企业有什么影响)

热门文章

  • 疫情的退散(疫情退散的句子)2026-03-14
  • 【14个疫情国家,疫情每个国家情况】2026-03-14
  • 在疫情的句子/疫情期间的句子 表达疫情的句子2026-03-14
  • 【韩国九老疫情,韩国老太疫情】2026-03-14
  • 为疫情捐款通道(为疫区捐款)2026-03-14
  • 唐山栾县疫情/唐山栾县疫情最新情况2026-03-14
  • 疫情感染汇总(疫情感染病例)2026-03-14
  • 【徐州有疫情吗,徐州有疫情病例吗】2026-03-14

© 2026 知贝网 京ICP备1111040123号-1