知贝网
  • 首页
  • 知贝新闻
  • 攻略播客
  • 影视解说
  • 历史图书
  • 手游科技
首页 攻略播客
  • 国外流感疫情(国外流感疫情严重吗)

    国外流感疫情(国外流感疫情严重吗)

    攻略播客 •2026-03-15

    为什么香港现在流感(H3N2)疫情这么严重(至少死亡人数上来说是比较多... 香港流感疫情严重的原因H3N2病毒特性是核心因素。其抗原性漂移(小规模基因突变)和抗原性转移(基因组重大变化)导致病毒变异...

    国外流感疫情
  • 美国疫情4号/美国4日疫情

    美国疫情4号/美国4日疫情

    攻略播客 •2026-03-15

    美国罗斯福号航母近300船员确诊 美国海军“罗斯福号”航母截至美国东部时间4月8日上午已有286名船员确诊感染新冠肺炎,其中包括前舰长克洛泽尔。具体信息如下:事件背景“罗斯福号”航母在执行任务期间暴发...

    美国疫情4号
  • 温州疫情推迟开工/温州疫情推迟开工通知

    温州疫情推迟开工/温州疫情推迟开工通知

    攻略播客 •2026-03-15

    温州疫情娱乐场所什么时候复工 所以温州疫情娱乐场2022年8月24日复工。温州乐园将于2022年8月22日起恢复开放。根据温州市疫情防控工作相关要求,所有进入景区的人员除测温、扫“场码”外,同时需出示...

    温州疫情推迟开工
  • 发型师疫情/发型师ken

    发型师疫情/发型师ken

    攻略播客 •2026-03-15

    我是一名理发师,我到底该不该坚持下去! 〖壹〗、建议坚持下去。以下是具体分析:行业特性与成功案例的启示美业与医疗行业的共性:美业发型师与外科医生本质都是手艺人,二者在职业成长路径上存在诸多相似性。医生...

    发型师疫情
  • 疫情过后怎么补课(疫情下如何把上课时间补回来)

    疫情过后怎么补课(疫情下如何把上课时间补回来)

    攻略播客 •2026-03-15

    疫情过后,父母应该如何教育孩子? 〖壹〗、要利用自己的同理心,理解孩子的感受,让孩子感觉父母能够理解他。就像成年人节假日后离开父母也会有不舍和失落一样,孩子对于没有庇护的场所天生缺乏安全感。家长要耐心...

    疫情过后怎么补课
  • 青岛疫情新状况(青岛疫情新状况最新消息)

    青岛疫情新状况(青岛疫情新状况最新消息)

    攻略播客 •2026-03-15

    新冠又来了?青岛新增3例无症状感染者! 青岛新增3例无症状感染者属实,但当地已启动应急响应,疫情未扩散,风险等级未变,市民生活秩序未受显著影响。事件背景与通报情况青岛新增3例无症状感染者,均集中在同一...

    青岛疫情新状况
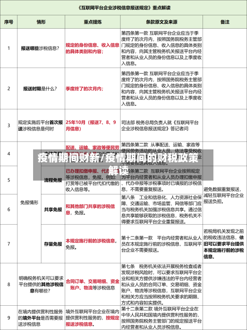
  • 疫情期间财新/疫情期间的财税政策解读

    疫情期间财新/疫情期间的财税政策解读

    攻略播客 •2026-03-15

    ICU主任亲述:一周20万,那个正在好转的新冠肺炎患者放弃治疗后离世了... 〖壹〗、彭志勇的抗疫经历与感悟彭志勇是武汉大学中南医院ICU主任,曾参与2003年SARS、2016年禽流感等重大疫情的救...

    疫情期间财新
  • 【制作疫情绘本,手工绘本疫情】

    【制作疫情绘本,手工绘本疫情】

    攻略播客 •2026-03-15

    疫情绘本选题缘由怎么写 疫情绘本选题缘由 引导儿童产生绘本阅读的移情体验以疫情主题绘本对儿童进行生命教育、 品格教育。通过审美移情分析结合移情观察设计方法进行信息搜集整合开展移情理论下的疫情绘本设计。...

    制作疫情绘本
  • 疫情时期热点事件(疫情期间热点事件的分析和思考)

    疫情时期热点事件(疫情期间热点事件的分析和思考)

    攻略播客 •2026-03-15

    2020年中考时政热点!准考生抓紧过一遍,至少提高20+ 〖Fourteen〗、五规划建议与未来发展事件概述:2020年10月,党的十九届五中全会审议通过《中共中央关于制定国民经济和社会发展第〖Fou...

    疫情时期热点事件
  • 高三考生疫情/疫情期间高三学生备战高考

    高三考生疫情/疫情期间高三学生备战高考

    攻略播客 •2026-03-15

    600万高考生将无缘本科?今年高三党太太太难了! 〖壹〗、预计2020年将有近600万高考生无缘本科,200多万考生无法就读专科。以下是对这一情况的详细分析:高考报名人数增长教育部公布的2020年高考...

    高三考生疫情
  • 首页
  • 上一页
  • 14
  • 15
  • 16
  • 17
  • 18
  • 19
  • 20
  • 21
  • 22
  • 23
  • 下一页
  • 尾页

最近发表

  • 人们为疫情捐款(为疫情捐款怎么说比较好)
  • 【党员疫情报道,党员疫情报道怎么写】
  • 山东青岛疫情的哥/山东青岛最新疫情爆发原因
  • 疫情乡村摸排/疫情乡村摸排工作总结
  • 战疫情中国精神/战疫情中的中国精神
  • 关于日本和疫情(中国与日本疫情期间的标语)
  • 在这个疫情蔓延/疫情仍在蔓延下一句是什么
  • 【疫情千灯湖,佛山千灯湖解封了吗?】
  • 疫情过后正式开学(疫情过后学校什么时候开学)
  • 疫情对进口影响(疫情对进口企业有什么影响)

热门文章

  • 疫情的退散(疫情退散的句子)2026-03-14
  • 【14个疫情国家,疫情每个国家情况】2026-03-14
  • 在疫情的句子/疫情期间的句子 表达疫情的句子2026-03-14
  • 【韩国九老疫情,韩国老太疫情】2026-03-14
  • 为疫情捐款通道(为疫区捐款)2026-03-14
  • 唐山栾县疫情/唐山栾县疫情最新情况2026-03-14
  • 疫情感染汇总(疫情感染病例)2026-03-14
  • 【徐州有疫情吗,徐州有疫情病例吗】2026-03-14

© 2026 知贝网 京ICP备1111040123号-1